채권시장 변동성이 시장에 미치는 영향
            01 / 핵심 요약
2020년 이후 비트코인과 전통 채권 시장 사이의 상관관계가 뚜렷이 강화되었습니다. 특히 2022년 금리 인상 국면에서 두 시장은 동반 하락하며 금리와 유동성에 대한 민감도가 높아졌습니다. 2025년 1분기와 2분기에는 10년물 미 국채 수익률이 3.8%에서 4.6% 가까이 급등하고 MOVE 지수가 139까지 오르면서, 위험 선호 약화·유동성 긴축·대체 수익률 상승이라는 세 가지 경로를 통해 크립토 시장에 스트레스가 전이되었습니다. 같은 기간 하이일드 스프레드는 팬데믹 이후 가장 빠른 속도로 202bp 확대되어 투자자들의 위험 회피 성향이 뚜렷해졌습니다.
역사적으로 미 10년물 수익률과 비트코인의 상관관계는 시기마다 달라졌습니다. 수익률이 급락할 때 비트코인이 반등하는 경향이 수익률 급등 시의 하락폭보다 더 컸으며, 장·단기 금리차(10Y-2Y)가 확대될 때는 비트코인 가격이 상승하는 모습이 자주 관측되었습니다. 반면 크레딧 스프레드가 벌어질 때는 비트코인이 꾸준히 약세를 보여 왔습니다.
비트코인은 시스템적 위기에서는 위험 자산과 함께 급락하는 모습을 보였지만, 2023년 3월 미국 지역은행 위기에서는 20% 넘게 반등하며 ‘디지털 안전자산’ 내러티브를 일부 입증했습니다. 2025년의 변동성은 관세 불확실성, 끈질긴 인플레이션, 사상 최대 규모의 미 국채 발행, 그리고 TGA 재충전에 따른 유동성 흡수 가능성 등 복합적 요인에서 비롯되었습니다.
앞으로 크립토 시장의 방향은 채권 시장 안정 여부와 거시 환경 해소 속도에 크게 좌우될 전망입니다. 불확실성이 지속되면 박스권 흐름이, 연착륙 시나리오가 현실화되면 강한 랠리가, 반대로 위기가 심화되면 급격한 조정과 디레버리징이 예상됩니다.
02 / 서론
2025년 4월 이후 글로벌 금융시장은 높은 변동성에 직면했습니다. 전통적인 안전자산으로 평가받는 미 국채 가격이 하락한 반면, 금과 비트코인은 상대적으로 견조한 흐름을 보였습니다. 크립토가 하나의 정식 자산군으로 자리매김함에 따라 전통 금융시장과의 연결 고리가 강화되고 있으며, 이에 따라 채권 시장에서 발생한 스트레스가 크립토 시장으로 어떻게 전파되는지를 이해하는 일이 중요해졌습니다.
본 보고서는 두 시장의 상관 구조를 역사적으로 분석하고, 스트레스 전파 메커니즘을 규명하며, 현 상황을 평가합니다. 또한 시나리오 분석을 통해 앞으로 전개될 가능성 있는 시장 경로와 그 영향을 전망합니다. 결론적으로 채권 시장의 혼란은 위험 선호, 유동성, 기회비용, 거시경제 피드백 등 여러 경로를 통해 크립토 시장에 영향을 미칩니다. 특정 조건에서는 비트코인이 고유한 회복 탄력성을 보이기도 하지만, 전반적인 퍼포먼스는 금리와 유동성 같은 거시 변수에 갈수록 크게 좌우되고 있습니다.
03 / 채권 시장 혼란
3.1 채권 시장의 최근 동향

2025년 4월 들어 미 국채 시장에서는 전례 없이 가파른 금리 상승이 나타났습니다. 10년물 수익률은 한 달 남짓한 기간에 3.8%에서 4.6% 수준까지 치솟았고, 이로 인해 10년물 가격은 약 -6% 하락했으며 30년물은 -10%까지 떨어졌습니다. 주식과 크립토 가격 역시 같은 시기에 동반 조정을 받았다는 점은, 단순한 금리 정상화가 아니라 인플레이션 우려나 수급 불균형 같은 구조적 문제가 시장 전반의 위험 자산을 압박하고 있음을 시사합니다.

또한 2년-10년물 금리차는 2025년 4월 10일 56bp까지 벌어져 2022년 6월 이후 최대치를 기록했으며, 2년-30년물 스프레드는 103bp로 2022년 1월 이후 가장 넓어졌습니다. 이러한 ‘베어 스티프닝’은 장기 인플레이션 기대나 장기채 공급 부담이 급격히 확대되고 있음을 의미합니다.

변동성 측면에서도 ICE BofA MOVE 지수가 3월 101에서 4월 139까지 급등하면서, 주식시장의 공포지수(VIX)를 넘어서는 수준으로 채권 투자자들의 불안 심리를 반영했습니다. 동시에 ICE BofA 하이일드 OAS는 1월 2.59%에서 4월 4.61%로, 팬데믹 초기 이후 가장 빠른 속도로 202bp 확대되었습니다. 이는 기업 부실 위험에 대한 우려와 투자자들의 위험 회피 성향이 그만큼 심화되었음을 보여 줍니다.

3.2 거시적 근본 요인

채권 시장을 뒤흔든 근본 요인은 복합적입니다. 첫째, 성장 둔화와 높은 물가가 동시에 지속될 것이라는 스태그플레이션 우려가 커지고 있습니다. 둘째, 2025년 한 해 동안 예정된 미 연방 정부의 총 국채 발행 규모가 31조 달러에 달해 수급 압박이 극심합니다. 셋째, 지정학적 갈등과 무역 분쟁이 격화되면서 외국인 투자자의 미 국채 매입 수요가 줄어들 가능성이 제기되고 있습니다. 넷째, 코어 인플레이션이 쉽게 꺾이지 않으면서 연준의 금리 인하 경로에 대한 시장의 기대와 연준 위원들의 신중한 발언이 엇갈리고 있습니다.


여기에 더해, 관세 인상 가능성이 부각되자 미국의 무역정책 불확실성 지수가 사상 최고치를 경신하며 시장 심리를 자극했습니다. 마지막으로, 부채한도 합의 이후 재무부 일반계정(TGA)을 재충전하기 위해 대규모 국채가 추가로 발행될 가능성이 유동성 흡수 요인으로 작용할 수 있습니다. 특히 연준의 역환매조건부(RRP) 잔액이 2011년 이후 최저 수준으로 감소한 상황이라, 국채 발행이 실제로 시장 유동성을 상당 폭 빨아들일 위험이 있습니다.




04 / 채권-가상자산 상관관계
채권 시장의 혼란이 가상자산 시장에 미치는 영향을 더 명확히 파악하기 위해, 본 장에서는 네 가지 대표적 채권 지표와 비트코인 가격 사이의 역사적 상관 패턴을 살펴봅니다. 분석 결과, 두 시장 간 관계는 고정되어 있지 않으며 거시 환경 변화에 따라 주기적으로 달라졌습니다.
4.1 미 10년물 수익률과 비트코인
아래 자료는 비트코인과 미 10년물 국채 수익률 사이의 24개월 이동 상관계수를 보여 줍니다. 상관계수는 0에 가까울 때도 있었으나 특정 시기에는 플러스 혹은 마이너스로 크게 치우치며, 이 값이 거시 환경에 따라 어떻게 변해 왔는지 잘 드러냅니다.

4.1.1 거시 환경별 상관 구조 변화
2017-2018년과 2021-2022년처럼 전 세계가 ‘리플레이션’ 기대를 공유할 때는 비트코인이 위험 자산처럼 움직였습니다. 경제 전망이 밝고 물가 기대가 높아지면 장기 금리가 상승하고, 투자자들은 수익성 높은 자산을 선호하므로 비트코인 가격도 오르는 경향이 나타났습니다.
반대로 2019-2020년, 그리고 2022-2023년처럼 경기 침체 우려가 커지거나 연준이 공격적으로 긴축할 때는 상관계수가 음(−)으로 돌아섰습니다. 실질 금리가 오르면 무이자 자산인 비트코인을 보유할 기회비용이 커지고, 이는 가격 하락 압력으로 작용했습니다.
비트코인이 때로는 ‘디지털 금’ 서사를, 때로는 고위험 성장 자산 서사를 띠는 점도 상관 구조를 불안정하게 만드는 요인입니다. 반면 미 국채는 일관되게 안전자산으로 기능하므로, 거시 변수에 대한 반응 방식이 두 자산군에서 서로 달라질 여지가 있습니다.
4.1.2 수익률 급변 국면에서의 비트코인

10년물 수익률이 과거 1년 평균 대비 ±2.5 표준편차 이상 벗어났을 때, 그러니까 극단적 급등 또는 급락 직전과 이후 4주간 비트코인 수익률을 집계한 결과입니다. 수익률이 급락할 때 비트코인은 평균적으로 더 강하고 오래 지속되는 반등을 보였습니다.
이는 금리 급락이 대개 유동성 완화 기대나 경기 불안 신호와 맞물려, ‘대체 안전자산’ 선호를 자극하기 때문으로 풀이됩니다. 반면 수익률이 급등할 때는 비트코인이 상대적으로 약했고, 반등 폭도 제한적이었습니다. 긴축과 인플레이션 공포가 위험 선호를 위축시키는 전형적 사례입니다.

4.2 수익률 곡선 스프레드와 비트코인

장단기 금리차(10년-2년)를 보면, 스프레드가 빠르게 확대될 때 비트코인은 대체로 상승했고, 반대로 급격히 좁혀질 때는 하락한 경우가 많았습니다. 다만 스프레드의 방향만으로 단순 해석하기에는 한계가 있습니다. ‘불 스티프닝’(단기금리 하락), ‘베어 스티프닝’(장기금리 급등), ‘불 플래트닝’(장기금리 급락), ‘베어 플래트닝’(단기금리 급등)처럼 스프레드가 변하는 방식에 따라 거시 해석이 달라지기 때문입니다.

현재 시장이 경험하는 스프레드 확대는 장기금리가 인플레이션·재정 우려로 급등하는 전형적 ‘베어 스티프닝’입니다. 과거에 자주 목격되지 않은 국면이므로, 단순히 “스프레드 확대는 비트코인 강세”라는 통계적 규칙을 기계적으로 적용하면 오판 위험이 있습니다.
추가로 2년-3개월 스프레드(02Y-03M)는 연준의 단기 정책 기대를 더 직접 반영합니다. 이 스프레드가 급격히 가팔라지면(단기적으로 추가 금리 인상을 시사) 비트코인이 뚜렷하게 약세를 보였고, 반대로 급격히 평탄·역전될 때는 초기에는 위험 회피로 하락했지만 몇 주 후 완화 기대가 부각되면 회복세가 나타났습니다.



4.3 크레딧 스프레드와 비트코인

ICE BofA 미국 하이일드 OAS는 투자등급 미만 회사채 가산금리를 가늠하는 대표 지표입니다. 이 스프레드가 ±2.5 표준편차 이상 변동했을 때 비트코인 성과를 보여 줍니다. 스프레드가 급등하면 비트코인은 대부분 기간에서 마이너스 수익률을 기록했고, 스프레드가 급락하면 반대로 플러스 수익률이 우세했습니다. 즉 신용 위험 확대는 크립토에도 곧바로 부정적이며, 위험 선호 회복기는 긍정적 영향을 미친다는 점이 비교적 안정적으로 나타났습니다.
4.4 채권 시장 변동성과 비트코인

MOVE 지수는 30일 만기의 미국 국채 옵션 내재 변동성을 바탕으로 산출되며, ‘채권 시장의 VIX’로 불립니다. 상관계수는 주기적으로 변했지만 대체로 음(−)의 영역에 머물렀습니다. 즉 채권 시장이 불안할수록, 특히 MOVE 지수가 급등할수록 비트코인 성과가 나빠지는 경향이 있었습니다.
다만 2019년 말과 2022년 초처럼 예외적으로 상관계수가 완화되거나 잠시 플러스 전환된 시기도 존재했는데, 이는 연준의 대규모 유동성 공급이나 지정학 리스크로 인해 비트코인이 ‘비주권 자산’ 서사를 얻었던 순간과 겹칩니다.

또한 2022년 이후 비트코인의 30일 실현·내재 변동성이 MOVE 지수보다 낮은 구간이 빈번히 나타났습니다. 이는 시장 구조의 성숙, 기관 진입 확대 등이 채권보다 크립토의 단기 변동성을 상대적으로 줄여 주었을 가능성을 시사합니다.
05 / 과거 거시-크립토 사례에서 얻는 시사점
첫째, 2013년 ‘테이퍼 탠트럼’ 당시 비트코인 시장 규모가 작고 전통 금융과의 연계가 희박해 직접적 충격은 미미했습니다. 그러나 중앙은행 정책 전환 신호가 전 세계 자산 가격을 얼마나 예민하게 움직이는지 확인할 수 있었습니다.
둘째, 2020년 3월 코로나19 충격기는 모든 자산이 동시에 유동성을 찾아 매도되는 전형적 시스템 스트레스 국면이었습니다. 비트코인도 고변동 위험 자산으로 분류돼 주식과 함께 급락했으며, 당시 MOVE 지수도 폭등했습니다. 이 사건은 2020년 이후 기관 자금이 본격 유입되면서 크립토가 거시 변수에 종속되는 정도가 커졌다는 점을 부각했습니다.
셋째, 2022년 고강도 금리 인상 사이클은 금리·실질수익률 급등, 유동성 축소, 위험 선호 위축이라는 삼중 압력으로 ‘크립토 윈터’를 초래했습니다. FTX 등의 파산처럼, 외부 충격이 레버리지·스테이블코인·거래소 취약성을 폭로하면서 내적 리스크가 증폭되는 특성이 드러났습니다.
넷째, 2023년 3월 미국 지역은행 위기에서는 전통 위험 자산과 달리 비트코인이 반등했습니다. 은행 시스템 불안이 ‘비전통 안전자산’에 대한 수요를 자극했기 때문으로 해석됩니다. 다만 이러한 ‘방파제’ 기능이 일반적인 현상인지, 특정 조건에서만 나타나는지에 대해서는 추가 관찰이 필요합니다.
06 / 채권-가상자산 전이 경로 정리
채권 시장의 혼란이 가상자산 시장에 미치는 경로는 네 갈래로 요약할 수 있습니다.

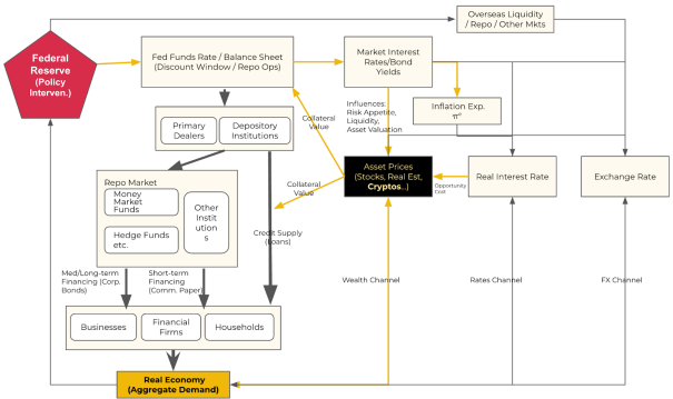
1. 위험 선호와 유동성 경로

명목 금리 상승은 MOVE 지수와 같은 변동성 지표, 하이일드 스프레드 확대를 통해 시장의 위험 회피 심리를 자극합니다. 투자자들은 고위험 자산에서 안전자산으로 이동하며 전통 금융시장의 유동성이 축소되고, 이 여파가 크립토로 전파됩니다. 과거 데이터를 살펴보면 G4(미국·유로존·일본·중국) 통화공급 증가율과 비트코인 시가총액 사이에 뚜렷한 양(+)의 상관관계가 존재했습니다.
2. 기회비용 경로
실질 금리가 오르면 국채·머니마켓펀드처럼 금리를 지급하는 자산의 매력이 높아집니다. 비트코인은 무이자 자산이기 때문에 보유 기회비용이 상승하고, 할인율 역시 높아져 밸류에이션에 하방 압력이 가해집니다. 2022년 연준의 급격한 금리 인상과 실질 금리 급등은 ‘크립토 윈터’의 핵심 요인 중 하나였습니다.
3. 실물경제 피드백 경로
금리 변동과 자산 가격 변화는 대출 비용, 자산 효과, 환율 등을 통해 총수요와 기업 실적에 영향을 줍니다. 경기가 확장 국면이면 위험 선호가 강화되어 크립토 가격이 지지를 받지만, 경기 침체 우려가 커지면 기업 이익 전망 악화, 리스크 프리미엄 확대가 동시에 발생해 크립토에도 부담이 됩니다.
4. 크립토 시장 증폭 메커니즘
채권발 충격은 크립토 고유 구조적 취약성을 건드리며 더욱 증폭될 수 있습니다. 높은 레버리지와 자동 청산 메커니즘, 스테이블코인 신뢰도, 디파이(DeFi) 스마트 컨트랙트의 복잡성 등이 대표적입니다. 2022년 FTX·3AC 사태처럼 외부 유동성 충격이 내부 레버리지 붕괴로 이어져 연쇄 청산을 일으킨 사례가 이를 입증합니다.
07 / 전망 시나리오
향후 시장 흐름은 크게 세 가지 시나리오로 나뉩니다.
시나리오 1: 거시 불확실성 지속(현상 유지)
- 가정: 관세 정책 혼선이 이어지고, 인플레이션이 완만히 재상승하여 연준이 금리 인하를 미루거나 소폭에 그칩니다. MOVE 지수는 100∼130 구간에서 높게 유지되고, 하이일드 스프레드가 완만히 더 벌어집니다. 성장은 둔화하지만 심각한 침체는 피합니다.
 - 크립토 영향: 비트코인은 뚜렷한 방향성 없이 박스권에 머물며 변동성이 높습니다. 알트코인과 디파이 토큰은 상대적으로 부진할 가능성이 높습니다. 장기적으로는 약한 상승장과 느린 기관 자금 유입이 예상되며, 규제 명확성 확보가 투자 심리를 좌우할 것입니다.
 
시나리오 2: 시장 안정·거시 개선
- 가정: 무역 갈등 완화, 인플레이션 하향 안정, 연준의 점진적 금리 인하가 맞물립니다. 국채 수익률과 변동성은 하락하고, 스프레드는 좁혀집니다. 미국 경제는 ‘연착륙’에 성공하며 유동성이 회복됩니다.
 - 크립토 영향: 위험 선호와 자금 유입이 강화되어 비트코인은 사상 최고가를 경신할 여지가 있습니다. 이더리움, 디파이, L2 등 고베타 자산이 빠르게 회복하며 ETH/BTC 비율이 개선될 수 있습니다. 장기적으로는 차세대 기술 혁신과 실물 활용 사례가 결합된 새로운 강세장이 형성될 가능성이 있습니다.
 
시나리오 3: 채권 시장 악화·시스템 리스크
- 가정: 전면적 무역 전쟁이나 지정학 충돌로 세계 경제가 침체에 빠지고, 물가가 다시 치솟으면서 연준이 예상보다 강경한 긴축을 단행합니다. MOVE 지수는 150을 넘고, 크레딧 스프레드가 급격히 확대되며 유동성 경색이 발생합니다.
 - 크립토 영향: 2020년 3월, 2022년 약세장과 유사한 급락이 재연될 수 있습니다. 디파이 청산 압박, 스테이블코인 디페그 위험이 부각되며 시장 유동성이 급감합니다. 이후 장기 침체가 길어질 수 있고, 규제 강도가 높아질 가능성도 있습니다. 다만 전통 금융 시스템에 대한 신뢰가 흔들리면 시간이 흐른 뒤 비트코인의 ‘디지털 금’ 서사가 다시 부각될 여지도 있습니다.
 
08 / 위험 요인과 불확실성
8.1 규제 및 정책 리스크
미국에서는 스테이블코인·디파이·거래소 규제안이 의회 심의 단계에 있으며, 집행 강도와 범위가 시장 심리에 직접적인 영향을 줄 것입니다. 유럽의 MiCA가 시행되었으나 국가별 해석 차이가 남아 있어, 규제 파편화가 투자 흐름을 교란할 우려가 있습니다.
8.2 예기치 못한 거시 충격
관세 인상, 지정학 갈등, 공급망 교란으로 인플레이션이 재가열될 경우 연준이 긴축 기조를 연장할 수 있습니다. 예상보다 깊거나 광범위한 경기 침체도 위험 자산 전반에 매도 압력을 가중시킬 변수입니다.
8.3 구조적 취약성
디파이 스마트컨트랙트 오류, 스테이블코인 준비금 불투명성, 중앙화 거래소의 거버넌스 리스크 등은 시장 전반의 신뢰를 훼손할 수 있는 내재적 위험 요소입니다.
8.4 분석 한계
크립토 시장은 데이터 히스토리가 짧고 구조가 빠르게 변하고 있어, 과거 패턴이 미래에도 동일하게 적용된다고 보장할 수 없습니다. 상관관계는 인과관계를 의미하지 않으며, 본 보고서의 시나리오 또한 가정에 기반한 추정치일 뿐 실제 결과와 달라질 수 있습니다.
09 / 맺음말
2020년 이전까지만 해도 채권과 크립토 시장의 연계성은 미미했습니다. 그러나 기관 투자자의 본격 진입과 시장 규모 확대 이후, 크립토는 금리·유동성·위험 선호 등 거시 변수에 민감한 위험 자산 특성을 점점 더 띠고 있습니다.
2020년 팬데믹 쇼크, 2022년 급격한 금리 인상기에는 이러한 연결 고리가 뚜렷이 확인되었습니다. 다만 2023년 3월 은행 위기에서 드러났듯 특정 금융 스트레스 국면에서는 비트코인이 전통 자산과 상관관계가 약화되거나 역전될 소지도 존재합니다.
앞으로 투자자가 주목해야 할 단기 리스크는 네 가지입니다. 첫째, 관세 인상 여파가 5월 이후 물가 지표에 반영되어 연준의 결정에 영향을 줄 수 있습니다. 둘째, 2025년 중반 부채한도 조정 시 대규모 국채가 한꺼번에 발행될 가능성이 있습니다. 셋째, 2026 회계연도 예산이 10월 이전에 확정될 때 재정적자가 얼마나 빠르게 확대될지 관찰해야 합니다. 넷째, 일본은행이 국채 매입을 축소하면서 세계 3위 채권시장의 장기금리가 급등할 경우, 글로벌 금리 시장과 미국채 수급에도 파급효과가 있을 수 있습니다.
Refenrences
Disclaimer: 이 글은 정보 제공을 위한 일반적인 목적으로 작성된 것이며 특정 가상자산에 대한 추천이나 법률, 사업, 투자, 세금 등에 대한 조언을 제공하는 것이 아닙니다. 이 글을 바탕으로 투자 결정을 내리거나 회계, 법률, 세무 관련 지침으로 삼아서는 안 됩니다. 특정 자산에 대한 언급은 단지 참고용 정보일 뿐, 투자 권유의 의미가 아님을 명확히 합니다. 여기에서 제시된 의견은 관련된 기관이나 조직, 혹은 개인의 입장을 대변하지 않습니다.